Garden Led Lights Solar Circuit

Wiring Material Build A Solar Garden Light Wiring Diagram Schematic Solar Lights Garden Solar Garden Lamps Solar Garden

Wiring Material Build A Solar Garden Light Wiring Diagram Schematic Solar Lights Garden Solar Garden Lamps Solar Garden

Homemade Circuit Projects Simplest Automatic Led Solar Light Circuit Solar Garden Light Solar Panels Solar Lights Garden Small Solar Panels

Homemade Circuit Projects Simplest Automatic Led Solar Light Circuit Solar Garden Light Solar Panels Solar Lights Garden Small Solar Panels

Outdoor Garden Solar Lights Circuit Schematic All For Dean To Read Laura To Ignore Solar Lights Garden Solar Lights Solar Garden Lamps

Outdoor Garden Solar Lights Circuit Schematic All For Dean To Read Laura To Ignore Solar Lights Garden Solar Lights Solar Garden Lamps

Solar Garden Light Circuit Schematic Diagram Circuit Wiring Diagrams Solar Lights Garden Solar Electronic Circuit Design

Solar Garden Light Circuit Schematic Diagram Circuit Wiring Diagrams Solar Lights Garden Solar Electronic Circuit Design

Pin On Solar

Pin On Solar

Solar Garden Lights Circuit Gadgetronicx Solar Lights Garden Solar Panels Solar Energy Panels

Solar Garden Lights Circuit Gadgetronicx Solar Lights Garden Solar Panels Solar Energy Panels

Solar Garden Lights Circuit Gadgetronicx Solar Lights Garden Solar Panels Solar Energy Panels

Click here to learn how we are dealing with COVID-19.

Garden led lights solar circuit. It saves electricity costs. Information about Solar Garden Light Circuit Parts You can use any general purpose low power Transistor- 2N2222 2N3904 2N4401 S9013 S8050 BC546 BC547 or similar NPN transistor Diodes. They are fully adjustable and can be mounted on a wall or a fence.

We use the 12V 25Ah battery and The LED lamp 12V 3W. We are here for you with inventory ready to ship TODAY. I hope to be able to fit some custom electronics inside in future projects.

100-LED Integrated LED Solar Copper String Light with 117 reviews. Some of the most reviewed products in String Lights are the 20 ft. Fudosa Solar Pathway Lights Outdoor Solar Powered LED Landscape Lights IP65 Waterproof Garden Lamps for Yard Lawn Patio Walkway 6 Pack.

One is charging and the other one is to control the LEDs. Garden Light LED landscape lighting fixtures are CNC-machined from Raw Brass and 6061 Aircraft Aluminum. A very simple automatic solar light system for illuminating your garden passages can be built using some LEDs a rechargeable battery and a small solar panel.

The inductor goes between pins 2 4 of the chip and raises the voltage of the battery up high enough to power a 3 volt LED. Which brand has the largest assortment of Outdoor Lighting at The Home Depot. The batteries in the set I bought are loosing their max capacity so starting to think about.

Highest Quality Engineered with Precision. The best-rated product in Outdoor Lighting is the Solar Black LED Flicker Flame Path Light 2-Pack. It can be used for about 5-8 hour.

Pin On Electronics

Pin On Electronics

Pin On Electronic Circuits

Pin On Electronic Circuits

Diy Solar Powered Birdhouse Light Solar Panels Solar Solar Power

Diy Solar Powered Birdhouse Light Solar Panels Solar Solar Power

Garden Solar Light Detailed Circuit Diagram Available Solar Lights Garden Solar Lights Solar Garden

Garden Solar Light Detailed Circuit Diagram Available Solar Lights Garden Solar Lights Solar Garden

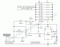
Automatic Solar Garden Light With 555 Timer Solar Lights Garden Garden Lighting Solar

Automatic Solar Garden Light With 555 Timer Solar Lights Garden Garden Lighting Solar

Solar Light Led Technology A Technical Development Has Revolutionized Garden Lighting In Recent Years Elektronnaya Shema Solnechnaya Zaryadka Umnoe Televidenie

Solar Light Led Technology A Technical Development Has Revolutionized Garden Lighting In Recent Years Elektronnaya Shema Solnechnaya Zaryadka Umnoe Televidenie

Pin On Street Light Solar Led Street Light

Pin On Street Light Solar Led Street Light

Portable Solar Lantern Circuit Uses 6 Volt 5 Watt Solar Panels Solar Lanterns Solar Panels Electrical Projects

Portable Solar Lantern Circuit Uses 6 Volt 5 Watt Solar Panels Solar Lanterns Solar Panels Electrical Projects

Simple Solar Circuits Evil Mad Scientist Laboratories Solar Circuit Solar Led Lights

Simple Solar Circuits Evil Mad Scientist Laboratories Solar Circuit Solar Led Lights

Pin On Diy

Pin On Diy

How To Build A Simple Solar Powered Automatic Garden Light Electronics Circuit Solar Power Circuit Diagram

How To Build A Simple Solar Powered Automatic Garden Light Electronics Circuit Solar Power Circuit Diagram

Pin On Pir

Pin On Pir

Image Result For Circuit For Led Garden Lights Solar Lights Garden Solar Garden Solar Garden Lamps

Image Result For Circuit For Led Garden Lights Solar Lights Garden Solar Garden Solar Garden Lamps

Pin On Electronic Projects

Pin On Electronic Projects

Source : pinterest.com